Marg Rocket Bazaar Marketplace

Marg ERP 9+

Check How Rocket Bazaar Marketplace can help to automate Indian Business. SaaSAdviser provide their list of features, pricing, Free demo and Comparison with the best alternative

Pricing of Marg ERP-Pharmaceutical Industry Software

Pricing plans

Introduce pricing plans

Simple, transparent pricing that grows with you. Try any plan free for 30 days.

Basic

USD 2,499.00 /One Time

USD0.00

Perfect for your business requirements and platform usage.

BOOK A DEMO
WHAT YOU WILL GET

Key Specification

Other Categories:
Deployment: Cloud Hosted,On Premise,Any,Hybrid
Customer Support: Live Chat
Customization:
Languages Support: English

Who uses Rocket Bazaar Marketplace

StartUps
StartUps
SMEs
SMEs
Agencies
Agencies
Enterprises
Enterprises

Company Details

  • Company Name: Rocket Bazaar
  • Headquarter: India

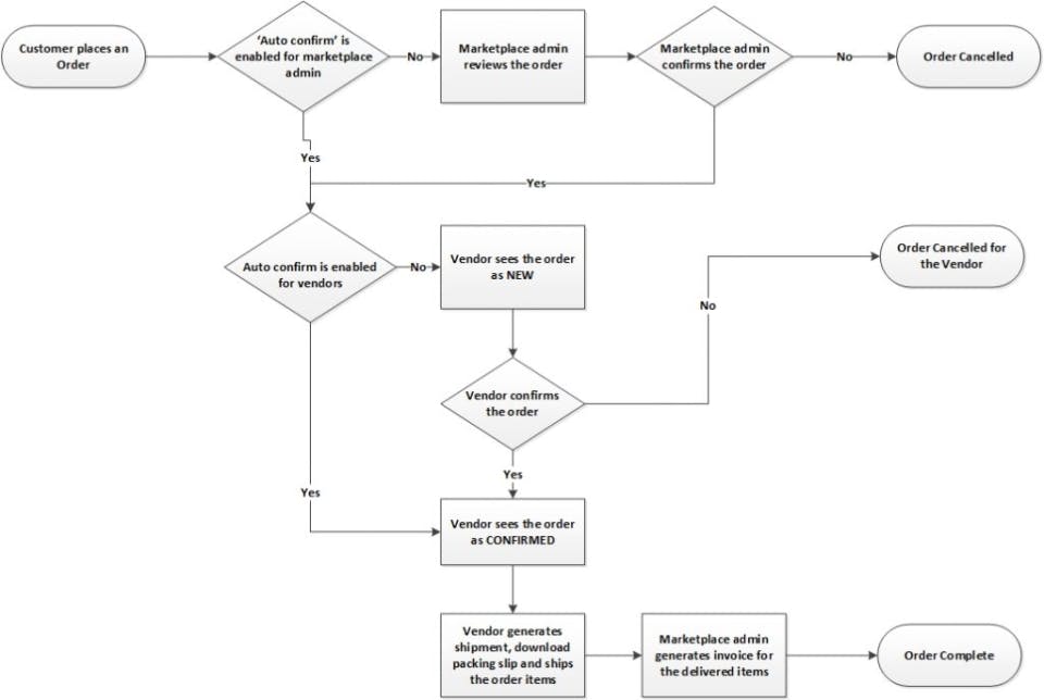
Rocket Bazaar Marketplace Description

Rocket Bazaar Marketplace Video

Alternative

More Alternative

Zoho Invoice Verified

100% free invoicing software for small businesses.

AFAS Software Verified

One solution for your entire organization

boekhouden Verified

Bookkeeping and invoicing in a way that you understand

Keka HR Payroll Platform Screenshots

User Reviews

WRITE A REVIEW

Keka HR Payroll Platform Key Clients

Frequently asked questions

Everything you need to know about discovering, comparing, and choosing the right AI software for your business.

Rocket Bazaar Marketplace has 1 plans,

  • Basic USD 2499.00 One Time

Rocket Bazaar Marketplace provides Live Chat support.

Rocket Bazaar Marketplace is allowed 0 Days Free Trial.

Rocket Bazaar Marketplace provides On-Site Training,Help Guides for the software training.

Need Help Selecting
the Right AI Solution?

Speak with our team for tailored recommendations and insights to accelerate your AI adoption.

ai-help-img