Marg AutoCAD Electrical

Marg ERP 9+

Autodesk is changing how the sector is designed and made. Our technology spans structure, engineering, construction, product layout, production, media, and enjoyment, empowering innovators everywhere to remedy demanding situations big and small. From greener homes to smarter merchandise to extra captivating blockbusters, Autodesk software allows our customers to layout and make a better international for all.

Pricing of Marg ERP-Pharmaceutical Industry Software

Pricing plans

Introduce pricing plans

Simple, transparent pricing that grows with you. Try any plan free for 30 days.

Basic

USD 0.00 /null

USD0.00

Perfect for your business requirements and platform usage.

BOOK A DEMO
WHAT YOU WILL GET

Key Specification

Other Categories:
Deployment: Cloud Hosted,Hybrid,On Premise,Any
Customer Support: Phone,Email
Customization: Yes
Languages Support: English

Who uses AutoCAD Electrical

StartUps
StartUps
SMEs
SMEs
Agencies
Agencies
Enterprises
Enterprises

Company Details

  • Company Name: Autodesk
  • Headquarter: San Francisco, Canada

AutoCAD Electrical Description

AutoCAD Electrical Video

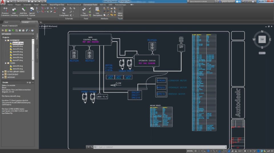
Keka HR Payroll Platform Screenshots

User Reviews

WRITE A REVIEW

Keka HR Payroll Platform Key Clients

Frequently asked questions

Everything you need to know about discovering, comparing, and choosing the right AI software for your business.

AutoCAD Electrical has 1 plans,

  • Basic USD 0.00 null

AutoCAD Electrical provides Phone,Email support.

AutoCAD Electrical is allowed 0 Days Free Trial.

AutoCAD Electrical provides Help Guides,Blogs,Webinars for the software training.

Need Help Selecting
the Right AI Solution?

Speak with our team for tailored recommendations and insights to accelerate your AI adoption.

ai-help-img